O1 โครงสร้าง และอำนาจหน้าที่



อำนาจหน้าที่ตามระเบียบ กฎหมาย

อำนาจหน้าที่ของสถานีตำรวจ ตาม พ.ร.บ.ตำรวจแห่งชาติ มาตรา 6
คำสั่ง ตร. ที่ 537/2555 ลงวันที่ 27 กันยายน พ.ศ. 2555 เรื่อง การกำหนดอำนาจหน้าที่รับผิดชอบในตำแหน่งสถานีตำรวจ
คำสั่ง ตร. ที่ 538/2555 ลงวันที่ 27 กันยายน พ.ศ. 2555 เรื่อง การกำหนดอำนาจหน้าที่รับผิดชอบของพนักงานสอบสวนและผู้ปฏิบัติงานสอบสวน
คำสั่ง ตร. 419/2556 : เรื่อง กำรอำนวยความยุติธรรมในคดีอาญา การทำสำนวนการสอบสวน และมาตราการควบคุม ตรวจสอบ เร่งรัดการสอบสวนคดีอาญา
อำนาจหน้าที่ตามกฏหมายอื่น
ประมวลกฏหมายอาญา
ประมวลกฏหมายวิธีพิจารณาความอาญา
พ.ร.บ.จราจรทางบก พ.ศ.2522
พระราชบัญญัติรถยนต์ พ.ศ.2522
พระราชบัญญัติให้ใช้ประมวลกฎหมายยาเสพติด พ.ศ. ๒๕๖๔
พระราชบัญญัติวิธีพิจารณาคดียาเสพติด (ฉบับที่ ๒)พ.ศ. ๒๕๖๔
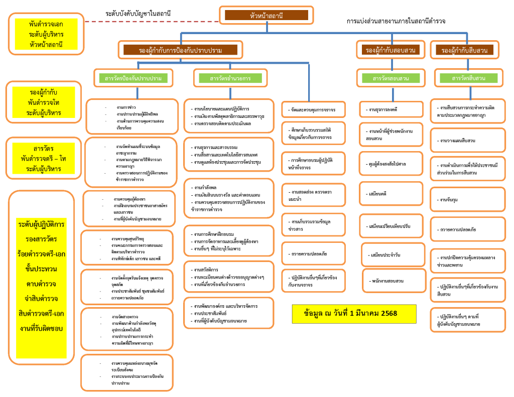
อำนาจหน้าที่ของสถานีตำรวจ
สถานีตำรวจมีหน้าที่ตามประมวลกฎหมายวิธีพิจารณาความอาญา และตามกฎหมายอื่นอันเกี่ยวกับความผิดในคดีอาญาภายในเขตอำนาจการรับผิดชอบหรือเขตพื้นที่การปกครอง รวมถึงการรับผิดชอบในด้านการงานและการปกครองบังคับบัญชาถัดรองลงไปจากกองบังคับการตำรวจนครบาล(1-9) หรือตำรวจภูธรจังหวัดเพื่อรักษาความปลอดภัยในชีวิตและทรัพย์สิน ความมั่นคงภายใน บริการทางสังคม ชุมชน และมวลชนสัมพันธ์ การพัฒนางานบริหารและงานจเรตำรวจ การป้องกันปราบปรามอาชญากรรมและการรักษาความสงบเรียบร้อย รวมถึงงานกิจการพิเศษ และงานอื่น ๆ ที่เกี่ยวข้องกับสถานีตำรวจ ซึ่งงานในสถานีตำรวจ แบ่งออกเป็น 5 สายงานตามคำสั่ง ตร. 537/2555 ดังนี้
1) งานอำนวยการ
มีหน้าที่เกี่ยวกับการอำนวยการ การวางแผน การตรวจสอบติดตามและประเมินผลงานที่เกี่ยวกับนโยบาย ยุทธศาสตร์ และแผนงานของสถานีตำรวจ งานการบริหารบุคลากร งานจเรตำรวจงานกิจการพิเศษ งานความมั่นคง การศึกษา การฝึกอบรม งานวิชาการ สวัสดิการ การพัฒนา การบริหารจัดการ งบประมาณ การเงิน การพัสดุ การพลาธิการและสรรพาวุธ การส่งกำลังบำรุง รวมทั้งลักษณะงานอื่น ๆ ที่เกี่ยวข้องหรือเป็นส่วนประกอบของงานดังกล่าว เพื่อส่งเสริมหรือสนับสนุนการปฏิบัติงานของสถานีตำรวจ
2) งานป้องกันปราบปราม
มีหน้าที่เกี่ยวกับการวางแผน อำนวยการ สั่งการ ควบคุม กำกับ ดูแล ตรวจสอบติดตามและประเมินผล ตลอดจนปฏิบัติงานในด้านการป้องกันอาชญากรรมและรักษาความสงบเรียบร้อยงานคณะกรรมการตรวจสอบและติดตามการบริหารงานตำรวจ งานชุมชนและมวลชนสัมพันธ์ในรูปแบบต่าง ๆ รวมทั้งงานที่มีลักษณะเกี่ยวข้องหรือเป็นส่วนประกอบของงานนี้ เพื่อมิให้เกิดอาชญากรรมขึ้นในเขตอำนาจ การรับผิดชอบหรือพื้นที่ปกครองของสถานีตำรวจ
3) งานจราจร
มีหน้าที่เกี่ยวกับการวางแผน อำนวยการ สั่งการ ควบคุม กำกับ ดูแล ตรวจสอบและประเมินผลงานด้านการควบคุมจราจร จัดการและบังคับใช้กฎหมายเกี่ยวกับจราจร งานจราจรตามโครงการพระราชดำริ รวมทั้งงานที่มีลักษณะเกี่ยวข้องหรือเป็นส่วนประกอบของงานนี้ เพื่อป้องกันไม่ให้เกิดปัญหาด้านการจราจร ในเขตอำนาจการรับผิดชอบหรือพื้นที่ปกครองของสถานีตำรวจ ตลอดจนพื้นที่ที่มีการจราจรต่อเนื่องกัน
4) งานสืบสวน
มีหน้าที่เกี่ยวกับการวางแผน อำนวยการ สั่งการ ควบคุม กำกับ ดูแล ตรวจสอบติดตามและประเมินผล ตลอดจนปฏิบัติงานในด้านการสืบสวน อาชญากรรม การกระทำความผิดตามพระราชบัญญัติที่มีโทษทางอาญาทุกฉบับ ตลอดจนองค์กรหรือเครือข่ายที่อยู่เบื้องหลัง รวมทั้งงานที่มีลักษณะเกี่ยวข้องหรือเป็นส่วนประกอบของงานนี้ เพื่อมิให้เกิดอาชญากรรมขึ้นในเขตอำนาจการรับผิดชอบหรือพื้นที่ปกครองของสถานีตำรวจ
5) งานสอบสวน
มีหน้าที่เกี่ยวกับการวางแผน อำนวยการ สั่งการ ควบคุม กำกับ ดูแล ตรวจสอบติดตามและประเมินผลด้านการสอบสวนคดีอาญา การมีความเห็น การให้ความเห็นชอบ หรือเป็นส่วนประกอบของงานนี้ เพื่ออำนวยความยุติธรรมให้แก่ประชาชนในการสืบสวนสอบสวนคดีอาญาให้บังเกิดประสิทธิภาพสูงสุดในเขตอำนาจการรับผิดชอบหรือพื้นที่ปกครองของสถานีตำรวจ
ระเบียบสำนักงานตำรวจแห่งชาติว่าด้วยการกำหนดอำนาจหน้าที่ของส่วนราชการสำนักงานตำรวจแห่งชาติ (ฉบับที่ 26) พ.ศ.2564
แผนบริหารราชการของสำนักงานตำรวจแห่งชาติ เพื่อกำหนดแนวทางและแผนกำรปฏิบัติราชการของสำนักงานตำรวจแห่งชาติ ประจำปีงบประมาณ พ.ศ. 2568
ยุทธศาสตร์สำนักงานตำรวจแห่งชาติ 20 ปี ( พ.ศ. 2561 – 2580 )


